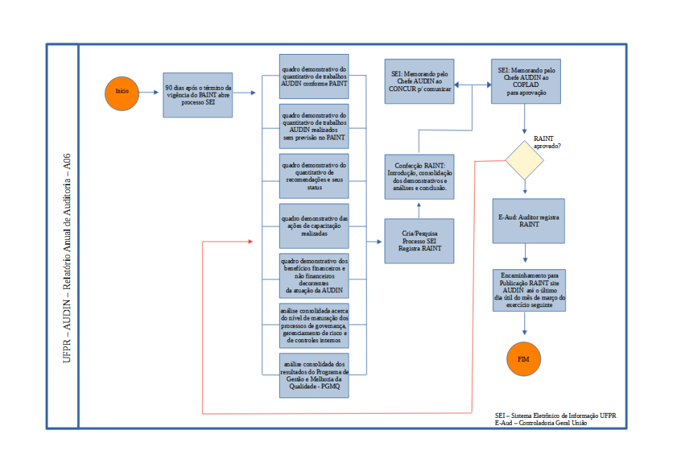
Relatório Anual de Atividades de Auditoria Interna
A apresentação dos resultados dos trabalhos de Auditoria Interna é efetuada por meio do Relatório Anual de Atividades de Auditoria Interna, que conterá o relato sobre as atividades de Auditoria Interna, em função das ações planejadas constantes do PAINT do exercício anterior, bem como das ações críticas ou não planejadas, mas que exigiram atuação da Unidade de Auditoria (Instrução Normativa nº 09/2018 – CGU).
