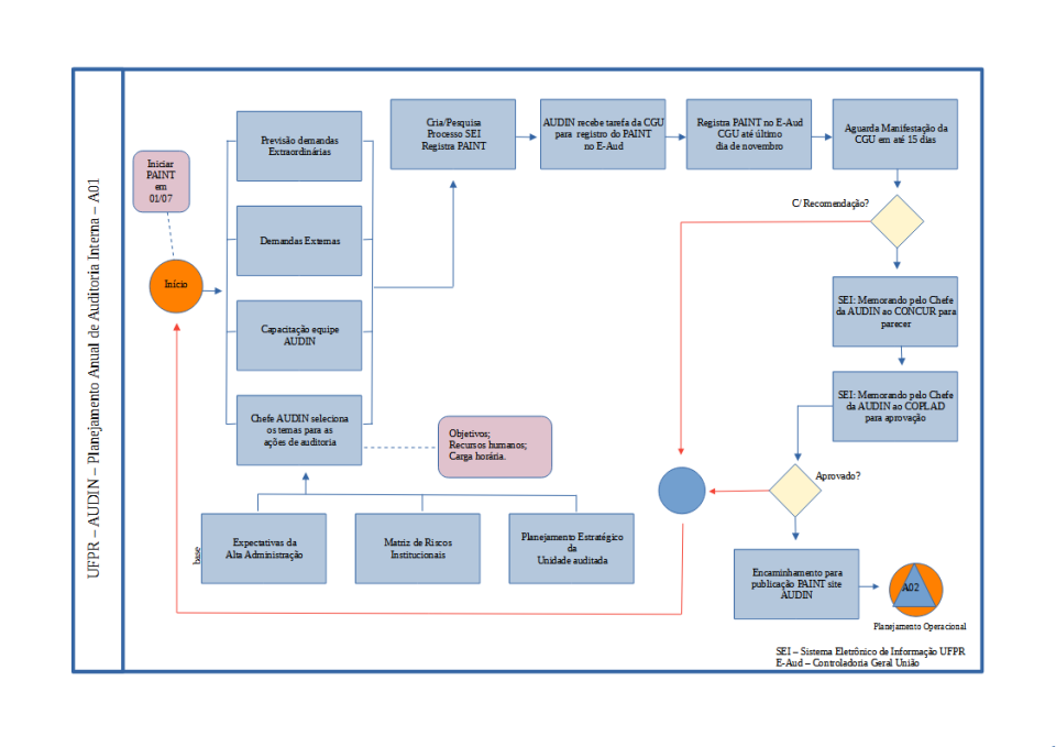
Plano Anual de Auditoria Interna
O planejamento das atividades de Auditoria Interna das entidades da Administração Indireta do Poder Executivo Federal é consignado no Plano Anual de Auditoria Interna – PAINT (Instrução Normativa nº 09/2018 – CGU).
Despacho de Retificação – Parecer CONCUR 2024
Planilha de Avaliação Técnica – PAINT 2022
Parecer COPLAD – PAINT 2021
